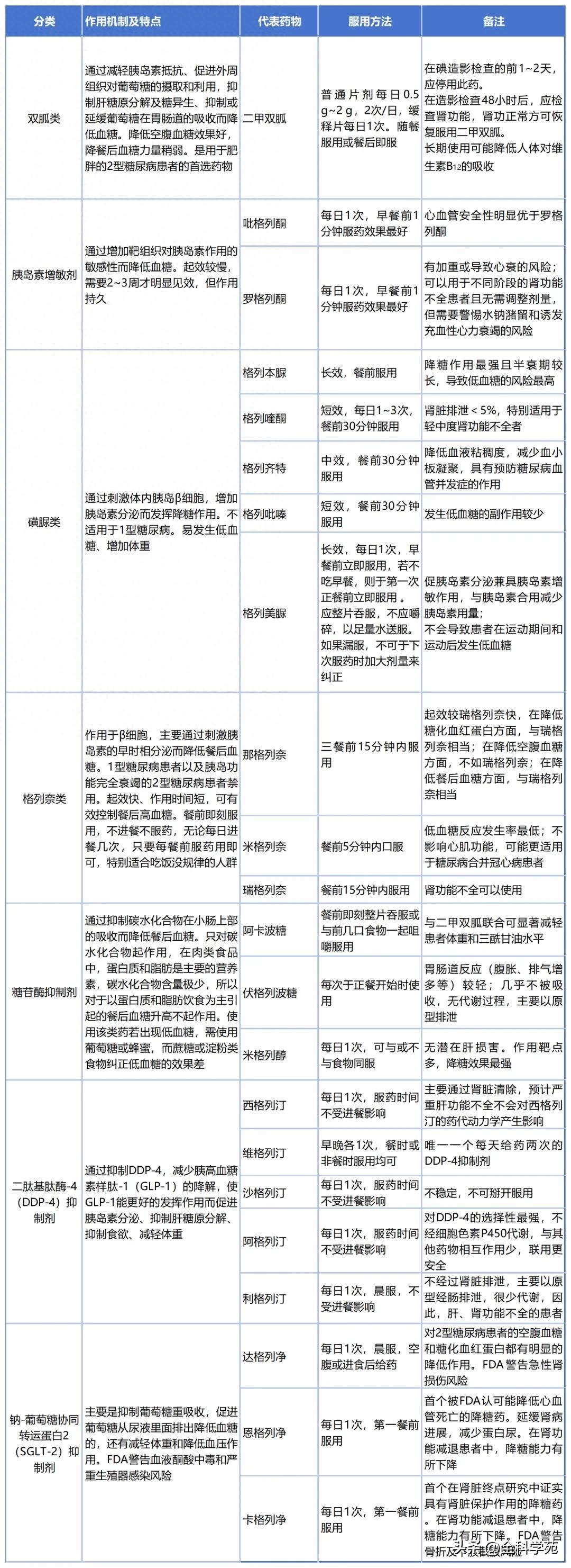
面对种类繁多的口服降糖药,临床选用时常需综合考量其作用机制、药效特点及最佳服药时机,方能最大化降糖疗效。
为便于快速查阅与对比,本文根据最新临床资料,将22种常用口服降糖药按类别进行系统梳理,并整合为一份简明一览表,清晰呈现每种药物的核心作用与推荐服用时间,供临床参考。
(▼ 点击查看大图 ▼)
面对种类繁多的口服降糖药,临床选用时常需综合考量其作用机制、药效特点及最佳服药时机,方能最大化降糖疗效。
为便于快速查阅与对比,本文根据最新临床资料,将22种常用口服降糖药按类别进行系统梳理,并整合为一份简明一览表,清晰呈现每种药物的核心作用与推荐服用时间,供临床参考。
(▼ 点击查看大图 ▼)