DC娱乐网

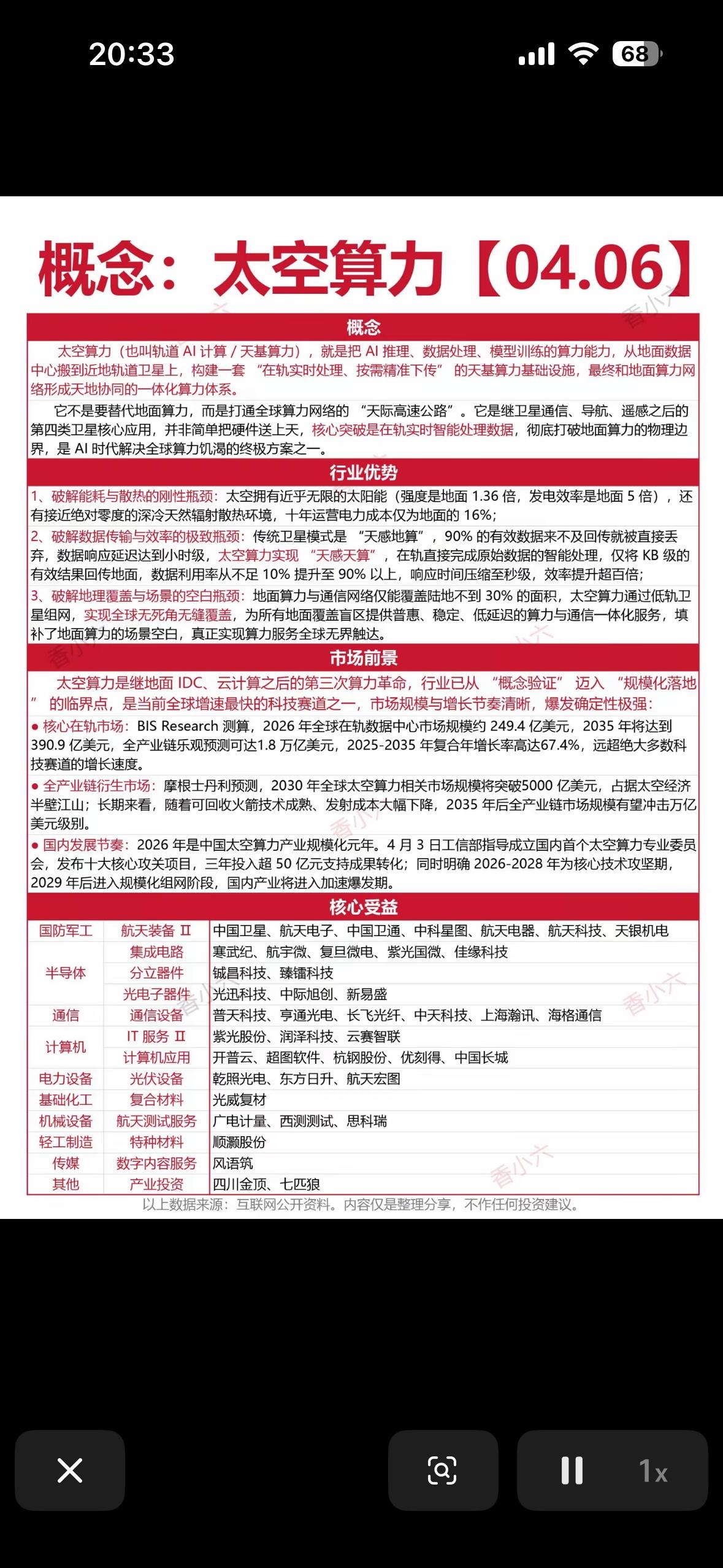
4月6日太空算力概念强势来袭 太空算力正成为AI时代的新前沿,它将AI推理、数

4月6日太空算力概念强势来袭 太空算力正成为AI时代的新前沿,它将AI推理、数据处理等能力从地面数据中心迁移至近地轨道卫星,构建起“在轨实时处理、按需精准下传”的天基算力基础设施,与地面算力网络形成天地协同的一体化体系。这一技术并非替代地面算力,而是打通全球算力网络的“天际高速公路”,成为继卫星通信、导航、遥感之后的第四类卫星核心应用。 其行业优势显著:首先,太空拥有近乎无限的太阳能和接近绝对零度的深冷环境,十年运营电力成本仅为地面的16%,有效破解了能耗与散热的刚性瓶颈;其次,传统卫星模式数据利用率不足10%,而太空算力通过“天感天算”可将数据利用率提升至90%以上,响应时间压缩至秒级,效率提升超百倍;最后,地面算力与通信网络仅能覆盖陆地不到30%的面积,太空算力通过低轨卫星组网,实现全球无死角无缝覆盖,填补了地面算力的场景空白。 市场前景广阔,太空算力被视为继地面IDC、云计算之后的第三次算力革命,行业已从“概念验证”迈入“规模化落地”的临界点。BIS Research测算,2026年全球在轨数据中心市场规模约249.4亿美元,2035年将达到390.9亿美元,全产业链乐观预测可达1.8万亿美元,2025-2035年复合年增长率高达67.4%。国内方面,2026年被视为中国太空算力产业规模化元年,工信部已指导成立国内首个太空算力专业委员会,发布十大核心攻关项目,三年投入超50亿元支持成果转化,明确2026-2028年为核心技术攻坚期,2029年后进入规模化组网阶段。 核心受益领域涵盖国防军工、半导体、通信、计算机、电力设备等多个板块,相关概念股如中国卫星、航天电子、光迅科技、普天科技、紫光股份、乾照光电等有望迎来发展机遇。