DC娱乐网

网红“神药”更新说明书:可能影响性功能

寒假来临,又到了不少学生集中治疗痤疮(俗称“痘痘”)的高峰期。近日,被誉为“战痘神药”的异维A酸,成了众多患者关注的焦点

寒假来临,又到了不少学生集中治疗痤疮(俗称“痘痘”)的高峰期。近日,被誉为“战痘神药”的异维A酸,成了众多患者关注的焦点。

1月6日,国家药品监督管理局发布公告,对异维A酸软胶囊说明书内容进行统一修订。在南方医科大学中西医结合医院皮肤医学中心,门诊已迎来第一波青少年痤疮就诊潮,其中就有不少家长带着孩子前来咨询是否适用异维A酸。

这款“痤疮神药”可能影响性功能

异维A酸俗称“EVA”,是最近几年在网上走红的所谓“治痘神药”。目前市面上可见的异维A酸产品,既有口服胶囊,也有外用乳膏制剂。很多年轻人把异维A酸当作战“痘”的法宝,社交媒体也倾向于宣传它的神奇疗效,而忽视或者淡化它的副作用,导致这个药出现了滥用。

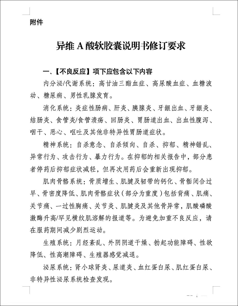
最新发布的《异维A酸软胶囊说明书修订要求》明确其不良反应项应包含内分泌、消化、精神、生殖等数十项副作用提示,并修改与新增了两条注意事项:

若出现抑郁、躁动,以及罕见的自杀、自杀意念和自杀企图等情况,患者应立即停药;

已有异维A酸可能引起性功能障碍的个例报告,个别患者停用异维A酸后性功能障碍相关症状仍长期存在,可能需要专科治疗。

此外,不良反应项还补充了内分泌、消化、肌肉骨骼等数十项副作用提示。国家药监局特别提醒,部分患者停药可能无法缓解症状,需要专科治疗。建议在治疗前和治疗过程中评估患者心理健康状态,已经存在明显抑郁症状或有抑郁症的患者谨慎使用。

全球已有数百例不良反应报告

痤疮,是发生于毛囊、皮脂腺的一种慢性炎症性疾病,多发生于颜面、胸、背部,不仅好发于青春期男女,也常见于内分泌不调的女性。

异维A酸(13-顺式-视黄酸)作为维生素A的衍生物,自1982年先后在美国、欧洲上市后,一直是治疗重度难治性结节性痤疮的重要药物。然而,其安全性问题一直备受关注。

据“医学界”报道,在全球范围内,异维A酸相关的不良反应报告早有记录:

精神系统方面:美国FDA在1982年至2000年间收到394例抑郁症报告和37例自杀事件;加拿大卫生部在1983年至2003年间收到56例相关精神不良事件报告。

性功能障碍方面:英国MHRA报告显示,1985年至2017年共收到14例性功能障碍病例报告;澳大利亚TGA截至2025年1月28日收到24例相关事件报告。

这些数据促使多国监管机构不断调整监管措施。澳大利亚治疗用品管理局已于2025年4月要求所有异维A酸产品新增安全性信息,强调情绪变化和性功能障碍风险。

“异维A酸是处方药,必须在专业医生评估后使用。”南方医科大学中西医结合医院皮肤医学中心主任邓燕教授强调,许多轻度痤疮患者完全可以通过调整生活方式、外用药物等更安全的方式治疗,不必冒险使用异维A酸。此次国家药监局对异维A副作用提出警示,也提醒患者应该选用安全、适宜、有效的治疗方案。

国家药监局关于修订异维A酸软胶囊说明书的公告(2026年第2号)

编辑:丁丰林

评论列表

南有
南有 2
2026-02-06 09:56
全球80亿人 几百个不良反应 咱就是说咱有这个运气嘛
冬天的熊
冬天的熊 2
2026-02-06 18:10
我停药七八年了,嘴唇还是一直起皮呢
圆呦蛋子
圆呦蛋子 2
2026-02-07 00:03
我去[笑着哭]这……,我用的外用药膏的不是口服的也影响吗,那我得起诉他去
一个靓仔
一个靓仔 2
2026-02-06 10:42
“早 A 晚 C ”那个 A?
Keke的沙漠
Keke的沙漠 2
2026-02-06 10:53
恩替卡韦也是影响性欲,唉!又不能不吃
imusic
imusic 1
2026-02-06 11:54
你的意思是我变帅的同时还能当忧郁男神[滑稽笑]
绿番茄
绿番茄 1
2026-02-06 15:47
那种复合维生素里面含有维生素A的也一样有副作用吗?
莫桐
莫桐 1
2026-02-06 18:13
控油绝对是NB的存在。副作用是嘴昝掉皮太厉害[捂脸哭]
咔叽
咔叽 1
2026-02-06 18:40
不可能。西药上市前都经过大样本随机双盲对照试验,所有副作用和不良反应都在说明书上明确标示。要相信科学。