
核心观点:
在企业推进智能化转型的过程中,AI中间件通过提供标准化、平台化的工具链,能够显著降低AI应用开发与集成的门槛与成本。AI中间件主要包括AI算力中间件、大模型中间件以及传统中间件的AI改造。
AI中间件市场增长显著,在技术构成、部署模式及应用领域等方面呈现出鲜明特征。根据Market Intelo,全球AI中间件市场规模在2024年达到27亿美元,预计到2033年将增长至145亿美元,预测期间的年复合增长率约为20.4%。
在国内市场中,中间件整体国产化率仍处于较低水平。国内厂商在政务、金融等关键行业持续取得突破,已形成包括东方通、金蝶天燕、宝兰德等企业在内的多个竞争梯队,但在高端市场以及新兴的AI中间件领域,与国际巨头相比仍存在差距。
当前,AI中间件市场正同时受到技术高端化与开源模式的双重影响。一方面,满足高性能、高可靠需求的解决方案构成高端市场壁垒;另一方面,开源技术正在降低部分功能的开发门槛,并重塑产业协作模式,为市场格局带来变数。

在企业推进智能化转型的过程中,AI中间件通过提供标准化、平台化的工具链,能够显著降低AI应用开发与集成的门槛与成本。在AI产业链中,中间件与芯片、服务器等硬件,以及数据库、操作系统等基础软件共同构成了支撑AI规模化应用的底层体系。
(1)定义及分类
AI中间件主要服务于人工智能系统的开发与运行。它通过标准化接口和协议,实现AI系统与各类网络资源之间的高效交互与协同,方便开发者访问和使用分布在不同地点的数据源和计算资源,从而降低系统整合的复杂性。其典型功能涵盖模型部署、应用建模、向量数据检索等,旨在为AI应用的规模化落地提供稳定、可扩展的支撑平台。AI中间件主要包括AI算力中间件、大模型中间件以及传统中间件的AI改造。
AI算力中间件:主要负责高效管理与调度底层计算资源,其核心能力包括GPU虚拟化、大模型分布式训练加速与分布式推理加速等。用户无需关注底层算力调度,即可利用算力中间件快速连接算力及大模型,实现模型微调及模型部署。大模型中间件:大模型中间件是位于AI应用与大模型之间的中间层基础软件,主要解决大模型落地过程中数据集成、应用集成、知识库与大模型融合等问题。大模型中间件能够连接大模型与特定业务场景,通过智能问答助手、智能问数助手、智能体等,适配企业的个性化需求。
传统中间件的AI改造:是指对应用服务器、分布式缓存、消息中间件等现有基础软件进行智能化升级。通过引入AI技术,不断优化中间件的关键配置,调整运行负荷,实现自适应性能调优,使中间件运行更加稳健、高效,并降低用户的使用成本与运维难度。
(2)发展历程
中间件的技术思想于1968年随IBM发布CICS交易事务控制系统诞生,1990-2010年全球行业快速发展,中国同步推进相关产品与技术研发,2010年后其应用向云计算等领域拓展。我国中间件产业发展历经四个阶段,20世纪90年代至2008年为起步阶段,国内市场由国际巨头主导,本土企业与科研机构通过成立联盟推进研发,奠定自主发展基础;2008-2014年是关键技术突破阶段,在 “核高基” 专项支持下,国产中间件实现技术突破并在多领域规模化应用;2014—2020年进入产品成熟阶段,信创试点明确国产化替代路径,国产厂商丰富产品线,适配新技术趋势,相关国家标准也逐步完善;2020年至今处于快速发展阶段,中间件支持ARM架构、拓展至边缘计算场景,头部企业完成产品升级与上市,AI技术与中间件的融合更成为重要发展前沿。
(3)行业现状分析
1)政策梳理及发展方向
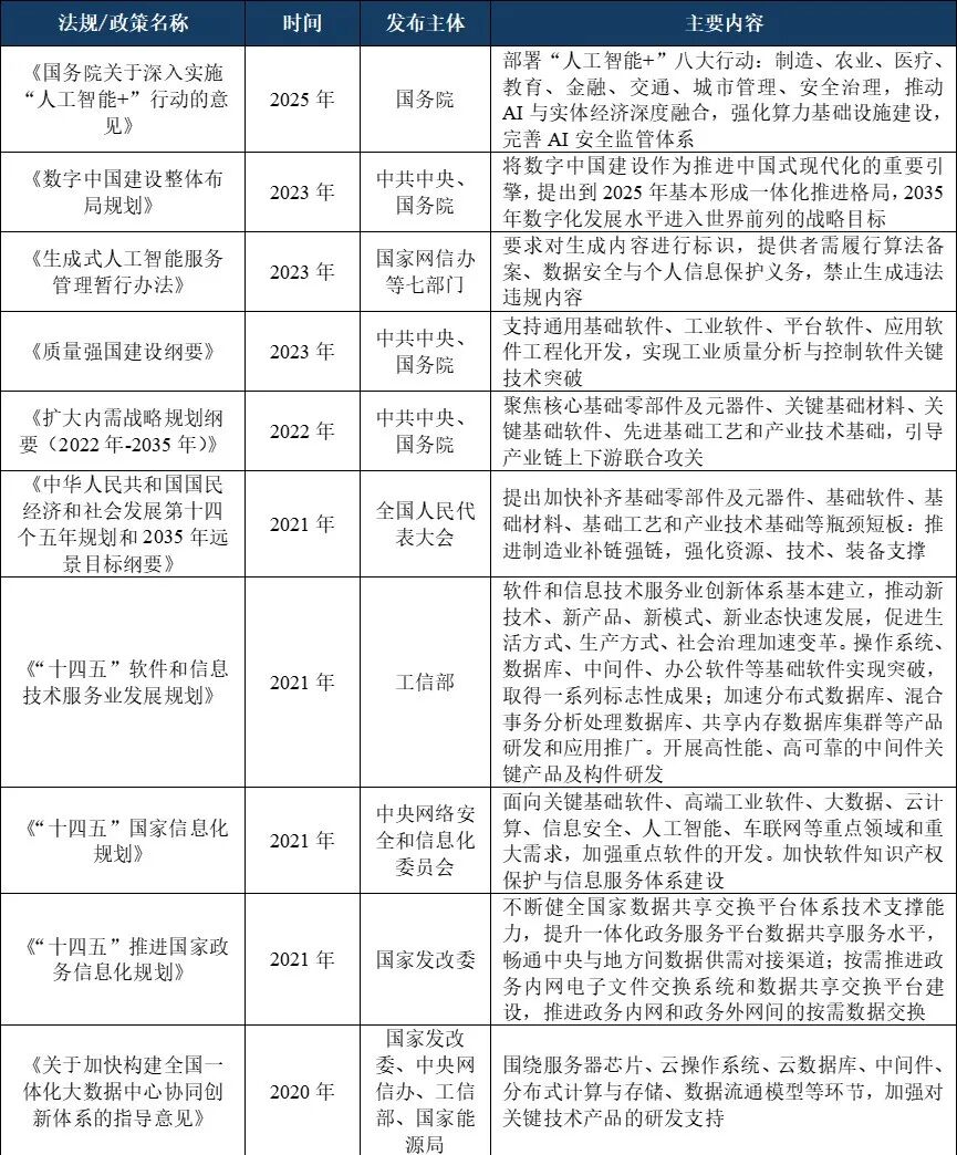
2016年至2025年期间,政策层面将操作系统、数据库、中间件等基础软件的自主研发与突破置于核心位置,支持力度持续加强。中间件是基础软件的关键组成部分,“十四五”规划中提出要开展高性能、高可靠中间件关键产品的研发。工业互联网、云计算、全国一体化大数据中心等重大战略的实施,为AI中间件在各类分布式、云原生场景中的应用开辟了市场空间。2025年部署“人工智能+”行动,标志着政策推动人工智能与实体经济深度融合进入新阶段。
图表1 2016-2025年软件和信息技术服务业相关法规/政策概览


来源:融中咨询
2)技术发展进程
中间件最初用于扩展分离网络层与应用层。随着技术演进,其功能扩展为位于操作系统、网络层之上与应用层之下的中间层,以促进应用程序组件与分布式网络之间的通信。早期中间件主要为单体架构,所支撑的应用系统相互独立,不考虑互联互通。随着计算机网络尤其是局域网的普及,跨主机通信需求增加,为实现不同硬件与操作系统之间的互操作性,出现了远程过程调用RPC等简单的消息传递系统。中间件在产生初期主要用于解决分布式环境下软件的性能与可靠性问题。随着计算机及网络技术的发展,为满足更复杂的业务场景需求,中间件逐步从支持跨主机通信演变为支持复杂业务逻辑的核心组件。为使业务系统能够在不同硬件平台与网络环境下运行,企业级中间件产品如JavaEE应用服务器中间件、消息中间件等相继出现,通过提供统一的框架与运行支撑环境,屏蔽底层环境的异构性,为企业应用集成提供解决方案。随着云计算、大数据等新技术的发展成熟,中间件技术持续演进。微服务架构的提出使软件开发和部署方式发生深刻变化,应用服务被拆分为多个小型服务,Spring Cloud、Kubernetes、Docker等新技术相继成熟,中间件也随之持续升级,以适应分布式技术的发展。
近年来,人工智能技术与中间件进一步深度融合,形成双向促进的发展格局。AI技术渗透至中间件的开发、运行与运营全生命周期,推动其在性能优化、故障预测与资源调度等方面实现智能化升级。同时,中间件也逐步向智能化、服务化方向演进,成为连接AI模型与应用的关键支撑平台,承担模型调度、数据流转与性能协调等角色,为AI系统提供敏捷部署与高效协同的能力。在此过程中,传统中间件通过增强对复杂AI任务的支持、引入无服务器模式,不断提升其弹性、资源利用效率以及对高性能、低延迟业务场景的适应能力。
(4)市场规模及竞争格局
1)行业市场规模
中间件作为基础软件的重要组成部分,其全球及国内市场规模呈现稳定增长态势。根据Gartner数据,2022年,全球应用基础设施和中间件市场规模达到515亿美元,预计2027年将达到930亿美元,年复合增长率达到12.50%;根据华为发布的《鲲鹏计算产业发展白皮书》预测,2023年全球中间件市场空间434亿美元,2018-2023年5年间的年复合增长率10.3%。2023年中国中间件市场规模已达127.7亿元,2025年或突破168亿元,市场保持稳定发展态势。从用户分布看,政府(26%)、金融(23%)、电信(17%)构成核心市场。
图表2 2019-2025年中国中间件市场规模及预测(单位:亿元)

来源:融中咨询
AI中间件市场增长显著,在技术构成、部署模式及应用领域等方面呈现出鲜明特征。根据Market Intelo,全球AI中间件市场规模在2024年达到27亿美元,预计到2033年将增长至145亿美元,预测期间的年复合增长率约为20.4%。AI中间件市场按组件划分为软件与服务两大类,其中软件占据主要收入份额,2024年,软件解决方案约占市场规模的72%。
在部署模式上,随着云计算技术的普及,越来越多的企业选择将其基础设施迁移至云端,云原生中间件的需求激增,云部署占据近64%的市场份额;本地部署占比约36%,在金融、医疗等对数据管控要求严格的领域内,本地部署仍具有需求。
在应用领域上,自然语言处理占据最大市场份额,计算机视觉、预测分析与机器人相关的AI中间件需求也增长显著。
从区域分布看,北美地区占据主导地位,2024年市场份额超过38%;亚太地区增长最快,预计在2025至2033年间复合年增长率将达到24.1%。
2)竞争格局
AI中间件的市场竞争格局呈现高度集中的特征,市场份额主要由少数全球科技巨头主导。IBM、微软、谷歌、甲骨文等企业凭借在云计算、企业软件及人工智能领域的先发优势与完整生态,占据了市场的主导地位。例如,IBM推出了包括Watson、Cloud Pak for Data及Integration Bus在内的完整AI中间件组合,聚焦于端到端的AI集成、编排与治理能力;微软依托Azure AI和Azure Logic Apps提供可扩展的云原生中间件,与其整体云生态无缝整合;谷歌通过AI Platform与TensorFlow Extended提供中间件解决方案,覆盖从自然语言处理到预测分析等多种AI任务;甲骨文以AI Platform Cloud Service与Integration Cloud为核心,提供企业级中间件,注重与其数据库及云基础设施的集成。这些厂商提供的AI中间件平台通常深度集成于其云基础设施或软件套件中,为企业提供从模型开发、部署到运维的全栈能力,构建了较高的市场准入壁垒。除上述综合型科技巨头外,专注于MLOps、模型服务等关键环节的创新企业及开源项目也在积极参与,推动技术多元化和场景深化,例如LongChain、LlamaIndex、Fixie等。
在国内市场中,中间件整体国产化率仍处于较低水平。2023-2024年国产商用中间件的销售额占比不足10%,IBM和Oracle的销售额占比约30%,基于国外开源中间件形成的销售额约占60%。国内厂商在政务、金融等关键行业持续取得突破,已形成包括东方通、金蝶天燕、宝兰德等企业在内的多个竞争梯队,但在高端市场以及新兴的AI中间件领域,与国际巨头相比仍存在差距。当前,AI中间件市场正同时受到技术高端化与开源模式的双重影响。一方面,满足高性能、高可靠需求的解决方案构成高端市场壁垒;另一方面,开源技术正在降低部分功能的开发门槛,并重塑产业协作模式,为市场格局带来变数。
(5)产业链图谱
AI中间件产业链的上游主要由基础设施与技术供应商构成,为AI中间件提供底层支撑。主要包括提供算力硬件的AI芯片、服务器与存储设备厂商,提供云计算、操作系统等基础软件与云服务的平台商,以及提供数据资源与预训练模型的数据与算法供应商。
产业链中游是AI中间件的核心开发与集成层,主要提供各类工具、框架与平台,以协助构建和部署AI应用。该环节主要包括开发框架与工具链提供商,如各类Agent开发框架与MLOps平台;提供模型管理、API集成与工作流编排等平台服务的中间件厂商;以及将多种技术整合为行业解决方案的系统集成商。
产业链下游为应用与服务层,直接面向最终用户与行业场景。该环节主要包括将AI中间件集成到金融、医疗、制造等具体领域中的行业应用开发商;负责将AI能力嵌入现有系统或进行市场推广的软件集成商与渠道商;以及最终使用AI功能的企业与个人用户。
图表3 AI中间件产业图谱

来源:融中咨询

(1) 算力中间件
AI算力中间件能够整合来自不同厂商的GPU、NPU等异构算力资源,实现资源的统一纳管、监控和调度。通过向上连接大模型与AI应用,向下对接底层算力与数据,提升算力利用率和计算效率。
1)商业模式梳理
AI算力中间件的商业模式主要围绕硬件生态与软件增值服务展开,形成分层变现体系。对于自研AI芯片的厂商,其软件平台通常与硬件深度绑定,通过免费提供基础版本来降低使用门槛并提升芯片竞争力,同时针对高性能算子、大模型优化等高级功能及企业级技术支持进行收费。此外,独立软件厂商及云服务商则更多采用软件订阅、按算力消耗或API调用量计费等模式实现盈利。整体上,该领域的商业模式致力于通过基础功能吸引用户,并依靠解决性能、效率与部署等核心痛点的增值服务来获取商业价值。
2)场景痛点及用户需求梳理
在大规模模型训练中,AI算力中间件的主要问题集中表现为算力利用率低下与分布式开发门槛高,其根源在于集群通信效率不足及跨硬件适配的复杂性。在高并发推理场景,则需平衡时延与吞吐量,并解决因资源调度不弹性与模型量化技术不完善带来的成本与精度挑战。而在边缘计算与跨硬件调度等场景,硬件碎片化、资源孤岛化以及离线部署困难则成为制约其规模化应用的关键瓶颈。
3)解决方案梳理
在大规模模型训练中,解决方案主要依赖算子融合、分布式训练框架及统一适配层,以提升算力利用率并降低开发门槛。在高并发推理场景,则通过动态批处理、弹性调度及无损量化技术,来平衡时延、吞吐与成本。对于边缘计算、跨硬件调度及行业定制化场景,解决方案分别侧重于模型轻量化与协同平台、异构资源池化与统一接口,以及行业算子库与合规工具集成。
4)企业展示
华为:华为昇腾CANN,是面向昇腾AI处理器的端云一致异构计算架构,通过多层次软件栈,连接上层AI框架与底层硬件,旨在释放芯片算力。其核心特点在于提供统一的编程接口以屏蔽硬件差异,并具备完善的编译优化与算子库。主要应用于大规模模型训练及覆盖云、边、端的行业智能计算场景。
寒武纪:寒武纪NeuWare,提供训练与推理一体化、云边端一体化的统一开发环境,包含基础运行时、高性能算子库及推理加速引擎等核心模块。能够兼容PyTorch、TensorFlow等主流AI框架、优化大模型推理效率及内存占用。
(2)大模型中间件
大模型中间件是位于大模型能力层与业务应用层之间的软件基础设施,主要功能包括提供统一接口以连接和管理不同的大模型、通过RAG等技术增强知识库与抑制AI幻觉、支持低代码编排智能体工作流,并集成了安全合规与运维监控能力。通常采用分层架构,涵盖模型接入、智能路由、流程编排及算力协同等模块,以实现多模型动态调度、业务快速适配和全链路管控。
1)商业模式梳理
大模型中间件通过提供模型接入、流程编排、安全管控等标准化能力,帮助客户快速集成与应用大模型,并在此基础上根据客户规模与场景提供差异化的服务与计费方式。主要盈利路径包括面向中小企业的云服务按量计费、面向大型企业的私有化部署与定制开发、基于开源软件的企业版增值,以及针对特定行业的解决方案授权与运营分成。定价策略呈现精细化与场景化趋势,从传统的按资源消耗计费,逐步向按任务复杂度与业务价值相结合的模式演进。
2)场景痛点及用户需求梳理
大模型中间件的痛点主要包括多模型接口不统一带来的高接入与管理成本、RAG检索精度不足导致的AI幻觉问题,以及Agent开发门槛高、工作流编排复杂等技术挑战。同时,在私有化部署场景中,存在数据安全与合规风险,且与现有业务系统集成难度较大。
3)解决方案梳理
针对大模型中间件在不同应用场景中的痛点,其解决方案主要通过统一适配、智能调度与工具链整合来实现。例如,通过构建标准化API层与智能路由算法,解决多模型接入复杂与调度低效的问题;利用增强的语义检索与增量知识同步技术,提升RAG的准确性与时效性;并借助低代码编排与插件化工具生态,降低Agent开发门槛。
4)企业展示
苏州语灵:核心产品为开源AI应用开发平台Dify.AI,定位为连接大模型与企业业务场景的低代码工具。其核心功能包括统一接入多类大模型、提供可视化工作流编排、集成RAG增强引擎与Agent开发框架,并支持私有化部署与成本监控。产品注重降低开发门槛与快速部署,主要适用于中小企业、开发者及需要轻量级、敏捷试错的业务场景。
硅基流动:主要产品包括一站式大模型云服务平台SiliconCloud,聚合多模态模型并提供弹性部署方式;大语言模型推理引擎SiliconLLM,专注于大语言模型的推理加速与成本优化;以及扩散模型加速库OneDiff,针对文生图等扩散模型进行性能提升。这些产品通过统一API接入、弹性算力调度与深度性能优化,旨在降低模型使用门槛并提升推理效率。
(3)传统中间件的AI改造
传统中间件的AI改造,是指将大模型、机器学习等AI技术融入应用服务器、消息中间件、API网关等传统中间件产品中,旨在提升其智能化水平。改造核心方向包括在功能层嵌入智能算法以实现流量预测、语义路由及异常预警;在架构层增加对异构AI算力的调度支持;并在生态层实现与大模型平台、行业算子库的对接。
1)商业模式梳理
传统中间件AI改造的商业模式,核心是通过为存量客户提供智能化升级服务,实现从传统“授权销售+年度维保”向多元化盈利体系转变。其主要盈利路径包括向现有客户销售AI功能订阅包、提供行业定制化项目开发、与芯片及云厂商进行生态合作分成,以及面向中小企业推出云化或开源增值服务。
2)场景痛点及用户需求梳理
传统中间件AI改造的核心痛点源于原有技术架构与智能化需求之间的差距。在功能上,主要表现为依赖静态规则、缺乏语义理解与主动决策能力,导致无法动态适应业务变化。在运维层面,主要依赖人工进行故障排查与性能调优,响应效率低下。同时,传统中间件与新一代AI生态集成困难,难以满足金融、政务等特定场景的深度需求。此外,涉及算法研发、算力采购与复合型人才投入等,改造成本高昂。
3)解决方案梳理
传统中间件在智能化转型过程中面临功能被动、运维复杂、系统割裂、行业适配性低及改造成本高等问题。针对这些痛点,解决方案聚焦于通过模块化升级与智能化赋能,在保留原有系统架构的基础上,引入AI能力进行增强。例如,在功能层嵌入智能决策引擎,实现从规则执行到动态调度的转变;在运维层借助日志分析与预测模型,变人工干预为自动预警与修复,从而提升系统响应效率与稳定性。此外,通过构建标准化AI适配层与行业知识库,能够降低异构系统集成难度,增强业务场景的针对性。采用分层改造、云化订阅等轻量化方式,能在一定程度上控制投入成本。
4)企业展示
东方通:核心产品包括TongLMM大模型中间件、TongAgentPlatform智能体平台及智能运维管理等工具,通过插件化设计将AI能力嵌入现有系统。
宝兰德:核心产品包括BES AI中间件家族、智能运维平台以及AILink Computing智算平台,适配昇腾、鲲鹏等国产硬件生态,在电信、金融等强监管领域能够提供智能运维、消息处理等增强功能。

(1)应用场景的变化趋势
AI中间件的应用场景逐渐从单一的运维监控,扩展到软件开发、系统部署和业务决策等全流程,AI功能可内置到底层架构中,部署方式也在向云-边-端协同的模式发展。此外,AI中间件也开始支撑多Agent协作、边缘智能等新兴场景,应用边界持续拓宽。
(2)行业或产品走向
AI中间件将支持端到端的智能体开发、测试、部署和迭代,推动AI开发向标准化生产转变。AI中间件将集成自动化测试、持续集成(CI)、持续部署(CD)等DevOps能力,实现AI应用的全流程自动化管理。此外,随着边缘计算、元宇宙等场景兴起,中间件向边缘侧延伸(如边缘消息队列、轻量级API网关),并与区块链、隐私计算技术结合,构建可信数据交换中间件,进一步拓展产业边界。
(3)行业趋势风险研判
尽管AI中间件市场前景广阔,但其发展仍面临多重挑战,主要包括:与现有系统整合的技术复杂性、跨平台协同的兼容性问题、相关专业人才的短缺、持续上涨的算力与存储成本、日益严格的数据隐私与合规要求,以及传统行业对新技术采纳的缓慢进程。这些因素共同制约了行业的发展。