DC娱乐网
规培医学生住院医实战
2026-03-27 23:05:36
咩咩啥都想说
健康
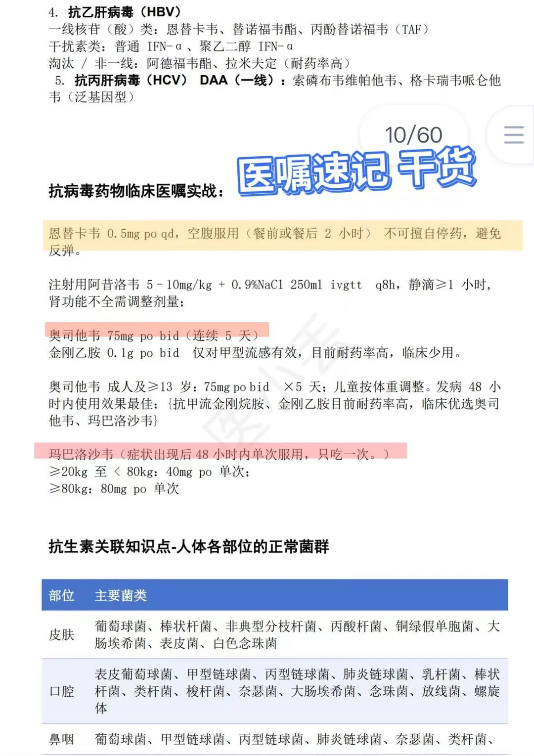
规培日常 医学生规培 执业医师考试 护考资料 医学研究生 医学生笔记 医学生的日常 医学检验 干货分享 医学生宝藏电子干活,住院医实战手册,电子干活满满学习卡,手机平板随时看,加油^0^~
猜你喜欢
考古一下:2006年德云社招生简章2007年补录的时候才提到招生“鹤子科”
2026-04-18
寄南到济南
标签:
招生
昨天下午,一位在民办学校担任副校长的朋友打来电话,聊起当前民办教育的发展困境。
2026-04-19
苗苗看课程文化
标签:
民办学校
贷款
一位老师请达标学生喝饮料,预算50元。三名学生点普通款,而老师最器重的那位点了最
2026-04-19
饮者流明
26年单招录取结果查询方法。26年河北单招录取结果可以查询,大家可以登录河北省
2026-04-19
茂溪玩转课程
标签:
河北
华罗庚杯竞赛题解题思维拆解这道第二届两岸四地华罗庚金杯的长方形面积最值题,
2026-04-19
大力小学数学吖
标签:
华罗庚
晒图笔记大赛
2026-04-19
云泥之尘聊健康
标签:
大学
英超,考文垂回来啦
2026-04-18
滨滨聊体育
标签:
考文垂
英超
热门分类
推荐
热榜
军事
NBA
体育
社会
明星八卦
娱乐
财经
科技
汽车
历史
国际
游戏
动漫
公益
搞笑
商业
互联网
数码
国际足球
房产
家居
时尚
科学探索
职场
育儿
股票
教育
影视
情感
热点
中国军情
武器
中国南海
中国足球
亚洲杯
科比
综合体育
CBA
投资
楼市
大咖秀
外汇
创业
风口
SUV
豪车
概念车
优惠
新能源
美国
欧洲
朝日韩
俄罗斯
孕期
街拍
恋爱攻略
婚姻
正能量